2026年度特种设备作业人员考试计划

2025-12-18 1885次

【关闭本页】

各相关单位:

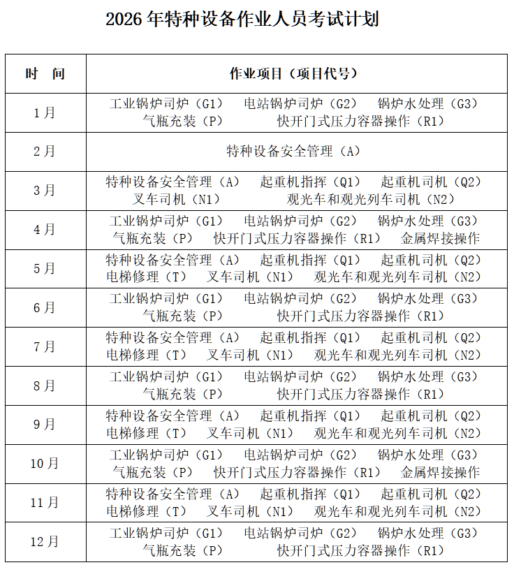
特种设备作业人员持证上岗是加强特种设备使用环节安全管理,保证特种设备安全运行的重要措施,我院现将2026年度特种设备作业人员考试计划予以公布。


2efc969d461cf7a28efd043568aad0fc.png

说明:考试计划仅供参考,我院将依据发证机关的审核顺序依次安排考试,考试计划根据发证机关推送的考生数量进行适当调整,具体考试时间以“内蒙古特检院乌海分院”微信公众号发布的考试通知为准,请已报名的考生随时关注公众号,如有疑问可致电3156728。

 

内蒙古自治区特种设备检验研究院乌海分院

2025年12月18日