内蒙古自治区特种设备检验研究院 通辽分院
  • 首页
  • 机构
    分院介绍 领导介绍 内设机构 业务范围 检验资质 检验设备 信息公开 联系我们
  • 新闻
    工作动态 通知公告 分院风采
  • 党群
    党群动态 优化营商环境
  • 服务
    网上报检 办事指南 办事流程 下载中心
  • 考培
    考培须知 考试报名 考培通知 成绩查询
首页 - 考培 - 考培通知

考培

  • 考培须知
  • 考试报名
  • 考培通知
  • 成绩查询

推荐新闻

  • 关于公布通辽市特种设备作业人员考试成绩的通知(4月21起重)

  • 关于公布通辽市特种设备安全管理人员考试成绩的通知(4月20管理)

  • 关于举办通辽市特种设备安全管理人员考试的通知(6月5日管理)

  • 关于举办通辽市特种设备作业人员考试的通知(6月23日水处理)

  • 关于举办通辽市特种设备作业人员考试的通知(6月9日快开门容器)

  • 关于举办通辽市特种设备作业人员考试的通知(5月25日气瓶充装)

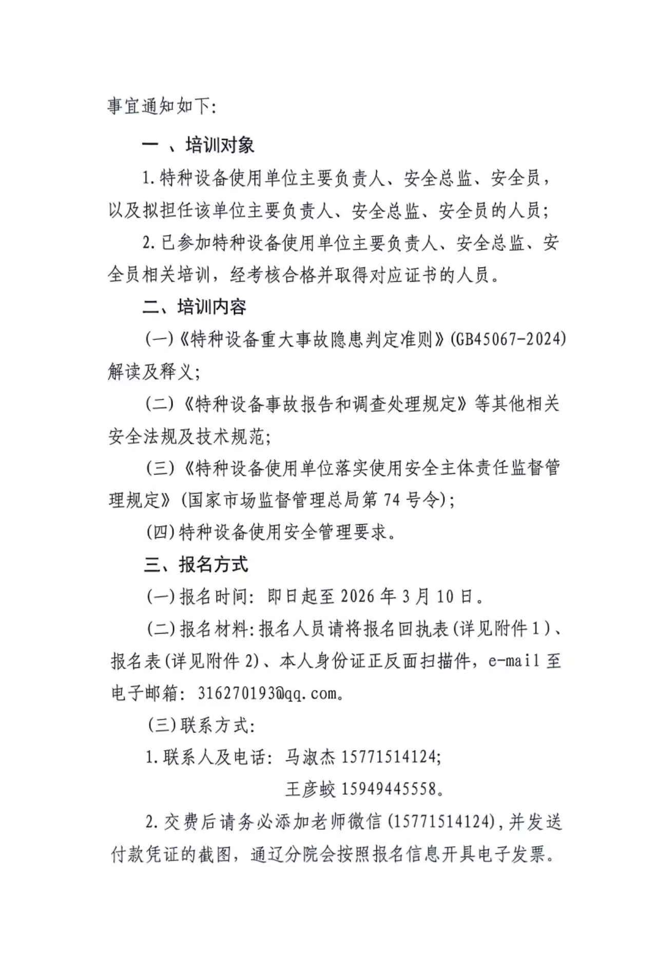
关于举办特种设备使用单位安全总监、安全员能力提升培训暨特种设备重大事故隐患判定准则宣贯班的预通知

2026-01-28 2441次

【关闭本页】

1.jpg2.jpg3.jpg4.jpg5.jpg6.jpg7.jpg

上一篇:关于公布通辽市特种设备作业人员考试成绩的通知(1月8气瓶) 下一篇:关于举办通辽市特种设备作业人员考试的通知(3月10电梯修理)
蒙ICP备20002780号-3 技术支持: 国风网络

网站地图

服务热线

0475-8999889

培训咨询

0475-8230506

内蒙古自治区通辽市科尔沁区东顺路1271号内蒙古自治区特种设备检验研究院通辽分院